学校新闻

学校新闻

当前位置: 首页 >> 学校新闻

喜报!贵州轻工职业大学案例入选全国职业院校智慧校园典型案例

发布时间:2026-04-30 作者:谢言琴 浏览次数: 来源:信息中心

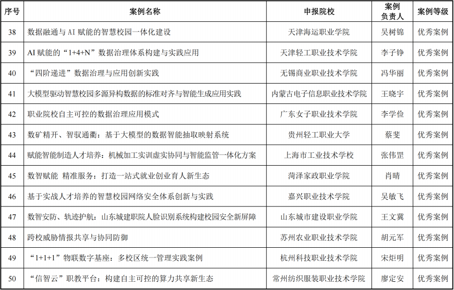
近日,教育部职业院校信息化教学指导委员会公布2026年职业院校智慧校园典型案例遴选结果,我校申报的《“数矿精开,智驭通衢”——基于大模型的数据智能抽取映射系统》案例凭借数字底座扎实、应用场景丰富、治理效能突出成功入选优秀案例,标志着学校智慧校园建设与教育数字化转型再获国家级权威认可。

本次遴选面向全国职业院校,经院校推荐、专家评审、公示认定,共选出标杆案例20个、优秀案例30个、展示案例50个,代表全国职业院校智慧校园建设先进水平。此外,本次申报的职业院校智慧校园优秀案例将在清华大学出版社同步进行出版。

近年来,我校坚持数字赋能、应用为本、服务育人理念,持续推进数字校园迭代升级,建成一体化服务平台、智慧校园IOC智能运营中心,打通教学、管理、服务全链条,有效破解数据孤岛、流程繁琐等难题,形成可复制、可推广的职业院校智慧校园建设实践方案。

此次入选是对我校数字化建设成效的充分肯定。学校将以此为契机,深化数字技术与教育教学、校园治理深度融合,不断完善智慧校园生态,为职业教育高质量发展贡献贵州轻大力量。

  一审:罗慧   二审:杨梅   三审:余太游
  一校:周萌萌   二校:谷一   三校:惠才贤

Copyright ©gzqy.cn. All Rights Reserved.
黔ICP备10003953号-1

黔ICP备10003953号-2

贵公网安备 52990002000248号

贵公网安备 52990002000249号

访问人数:

官方微信

学校地址:贵州省贵阳市贵安新区云安路1号贵州轻工职业大学科技新城校区

电话:0851—88506060

邮箱:gzqgzyyx@163.com

网站管理单位:贵州轻工职业大学